LMT070DDCFWD-NNA-2
LCD Module User Manual
Prepared by:
Checked by:
Approved by:
Lin Li
Date: 2018-10-12
Date:
Date:
Rev. Descriptions
Release Date
0.1
Preliminary release
2018-10-12
URL: www.topwaydisplay.com
Document Name: LMT070DDCFWD-NNA-2-Manual-Rev0.1
www.topwaysz.com
Page: 1 of 15
TOPWAY
LCD Module User Manual
LMT070DDCFWD-NNA-2
Table of Content
1. Applications ........................................................................................................................... 3
2. General Specification ............................................................................................................ 3
3. Block Diagram ........................................................................................................................ 3
4. Terminal Function .................................................................................................................. 4
4.1
K1 TFT Input Terminal ........................................................................................................................................... 4
4.2
K2 Touch Panel Terminal Functions ...................................................................................................................... 5
5. Absolute Maximum Ratings .................................................................................................. 5
6. Electrical Characteristics ...................................................................................................... 5
6.1
DC Characteristics ................................................................................................................................................. 5
6.2
Current Consumption ............................................................................................................................................. 5
6.3
LED Backlight Circuit Characteristics ..................................................................................................................... 6
6.4
Touch panel Characteristics ................................................................................................................................... 6
6.5
Power Sequence .................................................................................................................................................... 7
7. AC Characteristics ................................................................................................................. 8
7.1
Timing Characteristics ............................................................................................................................................ 8
7.2
Input Clock and Data Timing Diagram ................................................................................................................... 8
7.3
Timing .................................................................................................................................................................... 9
7.4
Data Input Format ................................................................................................................................................ 10
7.5
Optical Characteristics ......................................................................................................................................... 11
8. LCD Module Design and Handling Precautions ................................................................. 12
9. CTP Mounting Instructions ................................................................................................. 13
10. RTP Mounting Instructions ................................................................................................. 14
URL: www.topwaydisplay.com
Document Name: LMT070DDCFWD-NNA-2-Manual-Rev0.1
www.topwaysz.com
Page: 2 of 15
TOPWAY
LCD Module User Manual
LMT070DDCFWD-NNA-2
1. Applications
This Module is designed for portable DVD, GPS car TV & PMP(portable multimedia player)
application which require high quality flat panel displays. It is also a good substitute for many
outmoded CSTN module in the industrial application.
This product is composed of a TFT-LCD panel, driver ICs, FPC ,LED backlight unit and touch
panel.
2. General Specification
Signal Interface :
Digital 24-bits RGB
Display Technology :
a-Si TFT active matrix
Display Mode :
TN Type Full Color / Transmissive / Normal White
Screen Size(Diagonal) :
7.0”
Outline Dimension :
164.9 x 100.0 x 7.2 (mm)
(see attached drawing for details)
Active Area :
154.08 x 85.92 (mm)
Number of dots :
800 x 3 (RGB) x 480
Pixel Pitch :
0.1926 x 0.179 (mm)
Pixel Configuration :
RGB Stripe
Backlight :
LED
Viewing Direction :
6 o’clock(Gray scale Inversion) (*1)
12 o’clock (*2)
Operating Temperature :
-20 ~ +70°C
Storage Temperature :
-30 ~ +80°C
Touch Panel type:
4 wire Resistive
Surface Treatment :
Anti-Glare Treatment
Note:
*1. For saturated color display content (eg. pure-red, pure-green, pure-blue or pure-colors-combinations).
*2. For “color scales” display content.
*3. Color tone may slightly change by temperature and driving condition.
3. Block Diagram
XL, XR, YU, YD
Touch Panel
VLED+,VLED-
Backlight Circuit
DVDD, GND, AVDD
VCOM
VGH, VGL
7’’ TFT Panel
DCLK
DE, HS, V
S,
MODE
DITHB
R0~R7, G0~G7, B0~B7
Source Driver
URL: www.topwaydisplay.com
Document Name: LMT070DDCFWD-NNA-2-Manual-Rev0.1
www.topwaysz.com
Page: 3 of 15
TOPWAY
LCD Module User Manual
LMT070DDCFWD-NNA-2
4. Terminal Function
4.1
K1 TFT Input Terminal
Pin No.
Pin Name
I/O
Descriptions
1
V LED+
2
V LED+
Power
Positive Backlight Power Supply
3
V LED-
4
V LED-
Power
Negative Backlight Power Supply
5
GND
Power
Power GND (0V)
6
V COM
Input
Common voltage
7
DV DD
Power
Power for Digital Circuit
8
MODE
Input
DE/SYNC mode select (*1)
9
DE
Input
Data input enable
10
VS
Input
Vertical Sync Input
11
HS
Input
Horizontal Sync Input
12
B7
:
:
Input
8bit Data for Blue
19
B0
20
G7
:
:
Input
8bit Data for Green
27
G0
28
R7
:
:
Input
8bit Data for Red
35
R0
36
GND
Power
Power GND (0V)
37
DCLK
Input
Sample clock(*2)
38
GND
Power
Power GND (0V)
39
L/R
Input
Left / right selection (*3)
40
U/D
Input
Up/down selection (*3)
41
V GH
Power
Gate ON Voltage
42
V GL
Power
Gate OFF Voltage
43
AV DD
Power
Power for Analog Circuit
44
RESET
Input
Global reset pin (*4)
45
NC
-
No connection
46
V COM
Input
Common Voltage
47
DITHB
Input
Dithering function (*5)
48
GND
Power
Power GND (0V)
49
NC
-
50
NC
No connection
Note:
* 1: DE/SYNC mode select. Normally pull high.
When select DE mode, MODE=”1”, VS and HS must pull high.
When select SYNC mode, MODE= “0”, DE must be grounded.
* 2: Data shall be latched at the falling edge of DCLK.
* 3: Selection of scanning mode
Setting of scan control input
U/D
L/R
Scanning direction
GND
DV DD
Up to down, left to right
DV DD
GND
Down to up, right to left
GND
GND
Up to down, right to left
DV DD
DV DD
Down to up, left to right
*4: Global reset pin. Active low to enter reset state. Suggest to connect with an RC reset circuit for stability. Normally pull high.
*5: Dithering function enable control, normally pull high.
When DITHB=”1”,Disable internal dithering function.
When DITHB=”0”,Enable internal dithering function.
URL: www.topwaydisplay.com
Document Name: LMT070DDCFWD-NNA-2-Manual-Rev0.1
www.topwaysz.com
Page: 4 of 15
TOPWAY
LCD Module User Manual
LMT070DDCFWD-NNA-2
4.2
K2 Touch Panel Terminal Functions
Pin No. Pin Name
I/O
Descriptions
1
XL
Passive Left Side sense Terminal
2
YD
Passive Down Side sense Terminal
3
XR
Passive Right Side sense Terminal
4
YU
Passive Up Side sense Terminal
5. Absolute Maximum Ratings
Items
Symbol
Min.
Max.
Unit
Condition
DV DD
-0.3
5.0
V
AV DD
6.5
13.5
V
Power voltage
V GH
-0.3
40.0
V
V GL
-20.0
0.3
V
V GH - V GL
-
40.0
V
Operating Temperature
T OP
-20
70
C
No Condensation
Storage Temperature
T ST
-30
80
C
No Condensation
Note:
*1. This rating applies to all parts of the module. And should not be exceeded.
*2. The operating temperature only guarantees operation of the circuit. The contrast, response speed,
and the other specification related to electro-optical display quality is determined at the room temperature, T OP =25.
*3. Ambient temperature when the backlight is lit (reference value)
*4. Any Stresses exceeding the Absolute Maximum Ratings may cause substantial damage to the device. Functional operation of this
device at other conditions beyond those listed in the specification is not implied and prolonged exposure to extreme conditions may
affect device reliability.
6. Electrical Characteristics
6.1 DC Characteristics
Items
Symbol
Min.
Typ.
Max.
Unit
Remark
DV DD
3.0
3.3
3.6
V
*2
Power voltage
AV DD
10.2
10.4
10.6
V
V GH
14.5
15.0
15.5
V
V GL
-10.5
-10.0
-9.5
V
Input signal voltage
V COM
3.54
4.04
4.54
V
Input logic high voltage
V IH
0.7VDD
-
DV DD
V
Input logic low voltage
V IL
0
-
0.3DV DD
V
*3
Note:
*1.Be sure to apply DVDD and VGL to the LCD first, and then apply VGH.
*2: DVDD setting should match the signals output voltage (refer to Note 3) of customer’s system board.
*3: DCLK,HS,VS,RESET,U/D, L/R,DE,R0~R7,G0~G7,B0~B7,MODE,DITHB.
6.2 Current Consumption
Items
Symbol
Min.
Typ.
Max.
Unit
Remark
I GH
0.05
0.2
1.0
mA
V GH = 15.0V
Current for Driver
I GL
0.2
0.5
1.0
mA
V GL = -10.0V
IDV DD
1
4.0
10
mA
DV DD =3.3V
IAV DD
5
20
50
mA
AV DD =10.4V
URL: www.topwaydisplay.com
Document Name: LMT070DDCFWD-NNA-2-Manual-Rev0.1
www.topwaysz.com
Page: 5 of 15
TOPWAY
LCD Module User Manual
LMT070DDCFWD-NNA-2
6.3 LED Backlight Circuit Characteristics
Top=25 ℃
Items
Symbol
MIN.
TYP.
MAX.
Unit
Note
Forward Voltage
Vf
9.0
9.6
10.5
V
If=180mA
Forward Current
If
-
180.0
-
mA
Cautions:
Exceeding the recommended driving current could cause substantial damage to the backlight and shorten its lifetime.
6.4
Touch panel Characteristics
Items
MIN.
TYP.
MAX.
Unit
Note
Operating Voltage
-
5.0
-
V
-
Operating Force
100
-
160
g
-
Life Time
-
1,000,000
-
times -
X Resistance
400
-
1100
Ω
-
Y Resistance
100
-
500
Ω
Touch Panel Logic Details
YU
XL
XR
YD
URL: www.topwaydisplay.com
Document Name: LMT070DDCFWD-NNA-2-Manual-Rev0.1
www.topwaysz.com
Page: 6 of 15
TOPWAY
LCD Module User Manual
LMT070DDCFWD-NNA-2
6.5 Power Sequence
6.5.1 Power on:
DV DD → VGL → AVDD → VGH → Data → B/L
6.5.2 Power off:
B/L → Data → VGH → AVDD → VGL → DV DD
Note :Data include R0~R7,B0~B7,G0~G7,U/D,L/R,DCLK,HS,VS,DE.
URL: www.topwaydisplay.com
Document Name: LMT070DDCFWD-NNA-2-Manual-Rev0.1
www.topwaysz.com
Page: 7 of 15
TOPWAY
LCD Module User Manual
LMT070DDCFWD-NNA-2
7. AC Characteristics
7.1 Timing Characteristics
Item
Symbol
MIN.
TYP.
MAX.
Unit
Remark
HS setup time
Thst
8
-
-
ns
HS hold time
Thhd
8
-
-
ns
VS setup time
Tvst
8
-
-
ns
VS hold time
Tvhd
8
-
-
ns
Data setup time
Tdsu
8
-
-
ns
Data hole time
Tdhd
8
-
-
ns
DE setup time
Tesu
8
-
-
ns
DV DD Power On Slew rate
TPOR
-
-
20
ms
From 0 to 90%
DV DD
DCLK cycle time
Tcph
20
-
-
ns
DCLK pulse duty
Tcwh
40
50
60
%
Note: For the details of the timing, please see the Driver IC data sheet.
7.2 Input Clock and Data Timing Diagram
URL: www.topwaydisplay.com
Document Name: LMT070DDCFWD-NNA-2-Manual-Rev0.1
www.topwaysz.com
Page: 8 of 15
TOPWAY
LCD Module User Manual
LMT070DDCFWD-NNA-2
7.3 Timing
Item
Symbol
MIN.
TYP.
MAX.
Unit
Remark
Horizontal Display Area
thd
-
800
-
DCLK
DCLK Frequency
fclk
26.4
33.3
46.8
MHz
One Horizontal Line
th
862
1056
1200
DCLK
HS pulse width
thpw
1
-
40
DCLK
HS Blanking
thb
46
46
46
DCLK
HS Front Porch
thfp
16
210
354
DCLK
Vertical Display Area
tvd
-
480
-
TH
VS period time
tv
510
525
650
TH
VS pulse width
tvpw
1
-
20
TH
VS Blanking
tvb
23
23
23
TH
VS Front Porch
tvfp
7
22
147
TH
URL: www.topwaydisplay.com
Document Name: LMT070DDCFWD-NNA-2-Manual-Rev0.1
www.topwaysz.com
Page: 9 of 15
TOPWAY
LCD Module User Manual
LMT070DDCFWD-NNA-2
7.4 Data Input Format
Figure 6-4-1 Horizontal input timing diagram.
Figure 6-4-2 Vertical input timing diagram.
URL: www.topwaydisplay.com
Document Name: LMT070DDCFWD-NNA-2-Manual-Rev0.1
www.topwaysz.com
Page: 10 of 15
TOPWAY
LCD Module User Manual
LMT070DDCFWD-NNA-2
7.5 Optical Characteristics
Item
Symbol
Condition
MIN.
TYP.
MAX.
UNIT
Note.
θ L
9 o’clock
60
70
-
Viewing angle
θ R
3 o’clock
60
70
-
(CR ≥ 10)
degree
*2
θ T
12 o’clock
40
50
-
θ B
6 o’clock
60
70
-
T f
-
10
20
msec
Response Time
*3
T r
-
15
30
msec
Contrast ratio
CR
400
500
-
-
Normal
W X
0.26
0.31
0.26
-
*1
Color chromaticlty
θ=0 o
W Y
0.28
0.33
0.38
-
Luminance
L
-
400
-
cd/m 2
*4
Luminance uniformity
Y U
70
75
-
%
*4
Note:
*1. Definition of Contrast Ratio
The contrast ratio could be calculate by the following expression:
Contrast Ratio (CR) = Luminanc with all pixels white / Luminance with all pixels black
*2 Definition of Viewing Angle
*3 Definition of response time
*4 Definition of Luminance Uniformity
Luminance uniformity (Lu)=
Min. Luminance form pt1~pt9 / Max Luminance form Pt1~pt9
URL: www.topwaydisplay.com
Document Name: LMT070DDCFWD-NNA-2-Manual-Rev0.1
www.topwaysz.com
Page: 11 of 15
TOPWAY
LCD Module User Manual
LMT070DDCFWD-NNA-2
8. LCD Module Design and
8. 液晶显示模块设计和使用须知
Handling Precautions
- Please ensure V0, VCOM is adjustable, to enable LCD module get - 请注意 V0, VCOM 的设定, 以确保液晶显示模块在不同
the best contrast ratio under different temperatures, view angles
的使用温度下以及在不同的视角和位置观察模块显
and positions.
示,均能达到最佳对比度,请务必将应用电路上设置
为对比度可调。
- Normally display quality should be judged under the best contrast - 请注意液晶显示模块的显示品质判定是指在正常对比
ratio within viewable area. Unexpected display pattern may com out
度下以及视窗(V.A)范围内进行的,非正常对比度下液
under abnormal contrast ratio.
晶可能会出现非预期的显示不良,应注意区分。
- Never operate the LCD module exceed the absolute maximum - 请勿在最大额定值以外使用液晶显示模块。
ratings.
- Never apply signal to the LCD module without power supply.
- 请勿在没有接通电源的条件下,给液晶显示模块输送
信号。
- Keep signal line as short as possible to reduce external noise - 请尽可能缩短信号线的连接,以避免对液晶显示模块
interference.
的信号干扰。
- IC chip (e.g. TAB or COG) is sensitive to light. Strong light might - 集成电路因 IC 芯片(如 TAB 或 COG)对紫外线极为敏
cause malfunction. Light sealing structure casing is recommended.
感,强光环境下可能会引起液晶显示模块功能失效,
故应采用不透光的外壳。
- Make sure there is enough space (with cushion) between case and - 请在液晶显示模块与外壳之间保留足够的空间(可使用
LCD panel, to prevent external force passed on to the panel;
衬垫),以缓冲外力对液晶显示模块的损坏或因受力不
otherwise that may cause damage to the LCD and degrade its
均而产生的显示不匀等异常现象。
display result.
- Avoid showing a display pattern on screen for a long time - 避免液晶显示屏在某一画面下长时间点亮,否则有出
(continuous ON segment).
现残影的风险;请通过软件每隔一段时间改变一次画
面。
- LCD module reliability may be reduced by temperature shock.
- 液晶显示模块的可靠性可能因温度冲击而降低。
- When storing and operating LCD module, avoids exposure to direct - 请勿在阳光直射、高湿、高温或低温下储存和使用液
sunlight, high humidity, high or low temperature. They may damage
晶显示模块,这将造成液晶显示模块的损坏或失效。
or degrade the LCD module.
- Never leave LCD module in extreme condition (max./min - 请勿在极限环境(最大/最小存储/工作温度)下使用或
storage/operate temperature) for more than 48hr.
放置液晶显示模块超过 48 小时以上。
- Recommend LCD module storage conditions is 0 C~40 C - 液晶显示模块建议存储条件为: 0 C~40 C <80%RH 。
<80%RH.
- 请勿让液晶显示模块存储于带有 酸性, 碱性, 有害气
- LCD module should be stored in the room without acid, alkali and
体环境之中。
harmful gas.
- 在运输过程中, 请勿让液晶显示模块跌落与猛烈震动,
- Avoid dropping & violent shocking during transportation, and no
同时避免 异常挤压, 高湿度, 与阳光照射.
excessive pressure press, moisture and sunlight.
- 液晶显示模块极易受静电损坏,请务必保证液晶显示
- LCD module can be easily damaged by static electricity. Please
模块在防静电的工作环境中使用或保存。(如: 烙铁正
maintain an optimum anti-static working environment to protect the
确接地,等)
LCD module. (eg. ground the soldering irons properly)
- 拿取液晶显示模块时需注意操作人员的接地情况。
- Be sure to ground the body when handling LCD module.
- 请手持液晶显示模块的边沿取放模块,防止热压纸或
- Only hold LCD module by its sides. Never hold LCD module by
TAB 部位受力。
applying force on the heat seal or TAB.
- 焊接液晶模块时,请注意控制烙铁的温度、焊接时
- When soldering, control the temperature and duration avoid
间,以免烫坏导光板或偏光片,导致显示不匀等不良
damaging the backlight guide or diffuser which might degrade the
现象发生。
display result such as uneven display.
- 请勿使用洗板水等腐蚀性液体接触液晶模块,以免腐
- Never let LCD module contact with corrosive liquids, which might
蚀导光板或模块电路。
cause damage to the backlight guide or the electric circuit of LCD
module.
- 仅可使用柔软的干布, 异丙醇或乙醇清洁液晶屏表
- Only clean LCD with a soft dry cloth, Isopropyl Alcohol or Ethyl
面,其他任何溶剂(如:水)都有可能损坏液晶模块。
Alcohol. Other solvents (e.g. water) may damage the LCD.
- 请勿挤压液晶显示模块上的元器件,以避免产生潜在
- Never add force to components of LCD module. It may cause
的损坏或失效而影响产品可靠性。
invisible damage or degrade the module's reliability.
- 装配液晶显示模块时,请务必注意避免液晶显示模块
- When mounting LCD module, please make sure it is free from
的扭曲或变形。
twisting, warping and bending.
- 请勿挤压液晶显示屏表面,这将导致显示颜色的异
- Do not add excessive force on surface of LCD, which may cause
常。
the display color change abnormally.
- 液晶屏由玻璃制作而成,任何机械碰撞(如从高处跌
- LCD panel is made with glass. Any mechanical shock (e.g.
落)均有可能损坏液晶显示模块。
URL: www.topwaydisplay.com
Document Name: LMT070DDCFWD-NNA-2-Manual-Rev0.1
www.topwaysz.com
Page: 12 of 15
TOPWAY
LCD Module User Manual
LMT070DDCFWD-NNA-2
dropping from high place) will damage the LCD module.
- Protective film is attached on LCD screen. Be careful when peeling - 液晶屏表面带有保护膜, 揭除保护膜时需要注意可能
off this protective film, since static electricity may be generated.
产生的静电。
- Polarizer on LCD gets scratched easily. If possible, do not remove - 因液晶显示屏表面的偏光片极易划伤,安装完成之前
LCD protective film until the last step of installation.
请尽量不要揭下保护膜。
- When peeling off protective film from LCD, static charge may cause - 请缓慢揭除保护膜,在此过程中液晶显示屏上可能会
abnormal display pattern. The symptom is normal, and it will turn
产生静电线,此为正常情况,可在短时间内消失。
back to normal in a short while.
- LCD panel has sharp edges, please handle with care.
- 请注意避免被液晶显示屏的边缘割伤。
- Never attempt to disassemble or rework LCD module.
- 请不要试图拆卸或改造液晶显示模块。
- If display panel is damaged and liquid crystal substance leaks out, - 当液晶显示屏出现破裂, 内部液晶液体可能流出; 相
be sure not to get any in your mouth, if the substance comes into
关液体不可吞吃, 绝对不可接触嘴巴, 如接触到皮肤
contact with your skin or clothes promptly wash it off using soap
或衣服, 请使用肥皂与清水彻底清洗.
and water.
9. CTP Mounting Instructions
9. 电容触摸屏安装指导
9.1 面框安装(附图 1)
9.1 Bezel Mounting (Figure 1)
- 客户面框窗口应大于 CTP 动作区域,各边离动作区应
- The bezel window should be bigger than the CTP active area. It
≥0.5mm.
should be ≥ 0.5mm each side.
- 面框与 CTP 面板间应垫有胶垫,其最终间隙约为 0.5~
- Gasket should be installed between the bezel and the CTP surface.
1.0mm.
The final gap should be about 0.5~1.0mm.
- 建议必要时在背面提供附加支架(例如无安装结构的薄
- It is recommended to provide an additional support bracket for
型 TFT 模块),应仅利用适当支撑以保持模块位置.
backside support when necessary (e.g. slim type TFT module
without mounding structure). They should only provide appropriate
support and keep the module in place.
- 安装结构应具有足够的强度,以防止外部不均匀力或
- The mounting structure should be strong enough to prevent
扭曲力作用到模块上.
external uneven force or twist act onto the module.
Figure 1
9.2 Surface Mounting (Figure 2)
9.2 嵌入安装(附图 2)
- As the CTP assembling on the countersink area with double side - 客户面框应具有使用双面胶粘贴 CTP 的结构沉台面,
adhesive.
其粘贴面要求平整且洁净无污以保证粘贴牢靠.
The countersink area should be flat and clean to ensure the double
side adhesive installation result.
- The Bezel is recommend to keep a gap ( ≥ 0.3mm each side) - 考虑到制作误差,建议面框与 CTP 盖板之间四周留有
around the cover lens for tolerance.
≥0.3mm 间隙.
- It is recommended to provide an additional support bracket with - 建议必要时在背面提供垫有胶垫附加支架(例如无安装
gasket for backside support when necessary (e.g. TFT module
结构的 TFT 模块),应仅利用适当支撑以保持模块位
without mounding structure). They should only provide appropriate
置.
support and keep the module in place.
- The mounting structure should be strong enough to prevent - 安装结构应具有足够的强度,以防止外部不均匀力或
external uneven force or twist act onto the module
扭曲力作用到模块上。
Figure 2
URL: www.topwaydisplay.com
Document Name: LMT070DDCFWD-NNA-2-Manual-Rev0.1
www.topwaysz.com
Page: 13 of 15
TOPWAY
LCD Module User Manual
LMT070DDCFWD-NNA-2
9.3 Additional Cover Lens Mounting (Figure 3)
9.3 覆加盖板(附图 3)
- For the case of additional cover Lens mounting, it is necessary to - 需要覆加玻璃盖板的安装,为确保其功能,有必要查
recheck with the CTP specification about the material and thickness
看产品规格书中有关盖板材料和厚度的说明.
to ensure the functionality.
- It should keep a 0.2~0.3mm gap between the cover lens and the - 玻璃盖板与 CTP 表面之间应留有 0.2~0.3mm 间隙.
CTP surface..
- The cover lens window should be bigger than the active area of the - 玻璃盖板视窗应大于 CTP 动作区域,各边离动作区应
CTP.It should be ≥ 0.5mm each side.
≥0.5mm。
- It is recommended to provide an additional support bracket for - 建议必要时在背面提供附加支架(例如无安装结构的薄
backside support when necessary (e.g. slim type TFT module
型 TFT 模块),应仅利用适当支撑以保持模块位置.
without mounding structure). They should only provide appropriate
support and keep the module in place.
- The mounting structure should be strong enough to prevent - 安装结构应具有足够的强度,以防止外部不均匀力或
external uneven force or twist act onto the module.
扭曲力作用到模块上.
Figure 3
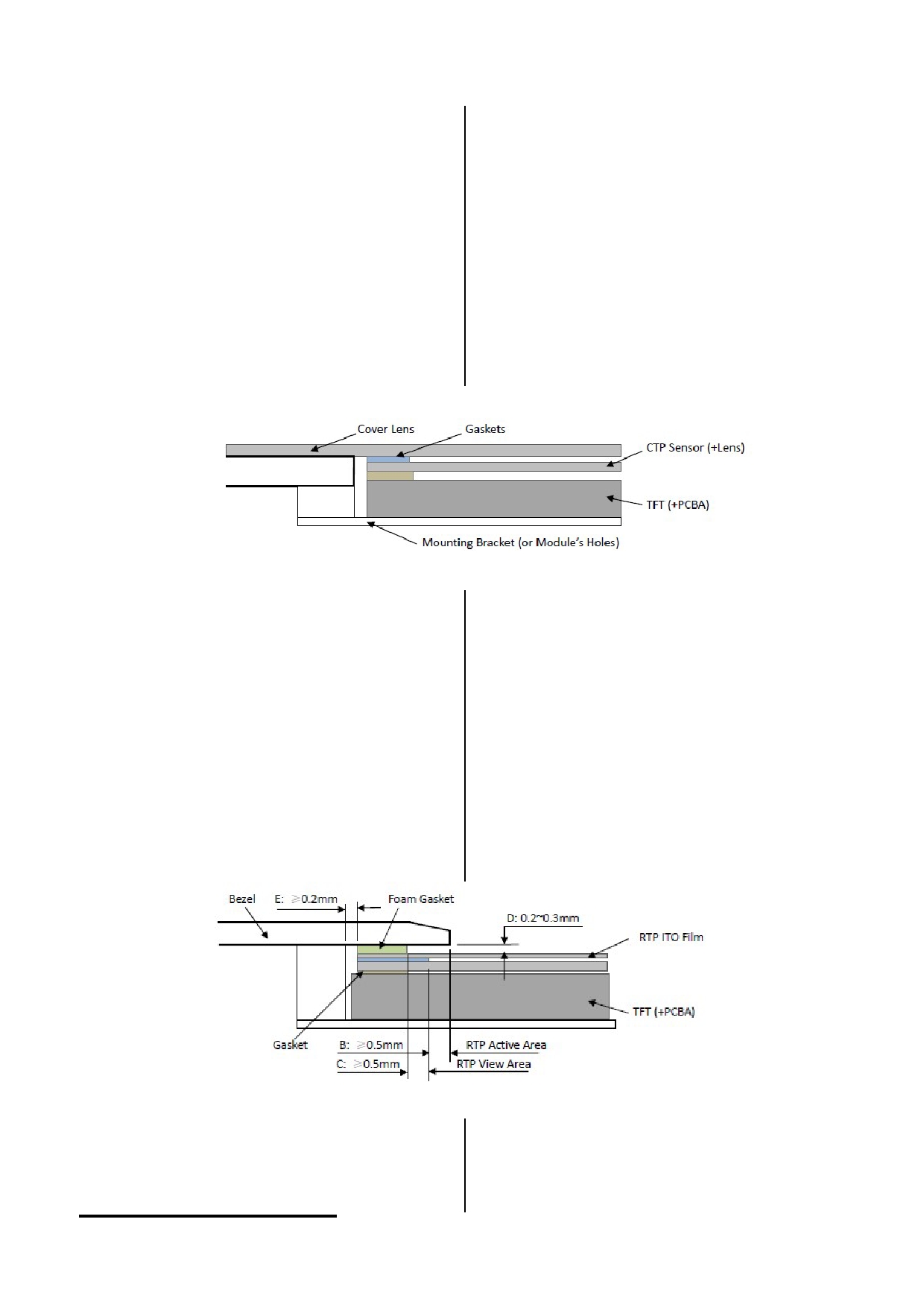
10. RTP Mounting Instructions
10. 电阻触摸屏安装指导
- 为避免面框直接压在动作区(A.A.)上造成误动作,面框
- It should bezel touching the RTP Active Area (A.A.) to prevent
与电阻触摸屏(RTP)之间应留有一定的空隙
abnormal touch.It should left gab D=0.2~0.3mm in between.
D=0.2~0.3mm 之间.(附图 4)
(Figure 4)
- Outer bezel design should take care about the area outside the
- 设计面框时,要注意用面框保护触摸屏四周的非保证操
A.A. Those areas contain circuit wires which is having different
作区域,因为布线区域在此处形成一台阶,在此区域
thickness. Touching those areas could de-form the ITO film. As a
附近操作时 ITO Film 变形较大,容易导致 ITO 损坏而
result bezel the ITO film be damaged and shorten its lifetime.
降低寿命。为保护 RTP 和避免误操作,在 RTP 与面框
It is suggested to protect those areas with gasket (between the
之间垫缓冲物(Gasket),我们建议设计面框应覆盖
bezel and RTP).The suggested figures are B≥0.50mm; C≥0.50mm.
动作区的边缘,面框边缘到 V.A.区的距离 B≥0.50mm;
(Figure 4)
垫圈内边缘到 V.A.区的距离 C≥0.50mm. (附图 4)
- The bezel side wall should keep space E= 0.2 ~ 0.3mm from the
- 在设计面框与 RTP 组装时,应考虑到面框内侧与 RTP 外
RTP. (Figure 4)
侧的间距 E≥0.2mm. (附图 4)
Figure 4
- In general design,
- 通常设计时:
RTP V.A. should be bigger than the TFT V.A.
RTP 的可视区 V.A. 应不小于 TFT 的可视区 V.A.
and RTP A.A. should be bigger than the TFT A.A.
及 RTP 的动作区 A.A. 应不小于 TFT 的动作区 A.A.
(Figure 5)
(附图 5)
URL: www.topwaydisplay.com
Document Name: LMT070DDCFWD-NNA-2-Manual-Rev0.1
www.topwaysz.com
Page: 14 of 15
TOPWAY
LCD Module User Manual
LMT070DDCFWD-NNA-2
Figure 5
Warranty
This product has been manufactured to our company’s specifications as a part for use in your company’s general
electronic products. It is guaranteed to perform according to delivery specifications. For any other use apart from
general electronic equipment, we cannot take responsibility if the product is used in medical devices, nuclear power
control equipment, aerospace equipment, fire and security systems, or any other applications in which there is a direct
risk to human life and where extremely high levels of reliability are required. If the product is to be used in any of the
above applications, we will need to enter into a separate product liability agreement.
- We cannot accept responsibility for any defect, which may arise form additional manufacturing of the product
(including disassembly and reassembly), after product delivery.
- We cannot accept responsibility for any defect, which may arise after the application of strong external force to the
product.
- We cannot accept responsibility for any defect, which may arise due to the application of static electricity after the
product has passed our company’s acceptance inspection procedures.
- When the product is in CCFL models, CCFL service life and brightness will vary according to the performance of the
inverter used, leaks, etc. We cannot accept responsibility for product performance, reliability, or defect, which may
arise.
- We cannot accept responsibility for intellectual property of a third part, which may arise through the application of
our product to our assembly with exception to those issues relating directly to the structure or method of
manufacturing of our product.
URL: www.topwaydisplay.com
Document Name: LMT070DDCFWD-NNA-2-Manual-Rev0.1
www.topwaysz.com
Page: 15 of 15
Ω
Ω
Ω
Ω