LMT101ENMFWD-NAC-1
LCD Module User Manual
Prepared by:
Checked by:
Approved by:
Chenzhonghua
Date: 2025-11-10
Date:
Date:
Rev. Descriptions
Edit
Release Date
0.1
Preliminary release
Chenzhonghua
2025-11-10
URL: www.topwaydisplay.com
Document Name:LMT101ENMFWD-NAC-1-Manual-Rev0.1.doc
www.topwaysz.com
Page: 1 of 11
TOPWAY
LCD Module User Manual
LMT101ENMFWD-NAC-1
Table of Content
1. General Specification....................................................................................................................3
2. Block Diagram................................................................................................................................3
3. Terminal Function..........................................................................................................................4
3.1 K1 LVDS Terminal (STARCONN 076B20-0048RA-G4 or Equivalent)...........................................................................4
3.2 K2 Backlight Connector (LM123S004HTF13 or Equivalent)....................................................................................... 4
3.3 K3 Capacitive Touch Panel Terminal (Micro USB).........................................................................................................4
4. Absolute Maximum Ratings......................................................................................................... 5
5. Electrical Characteristics..............................................................................................................5
5.1 Driving TFT LCD Panel...................................................................................................................................................5
5.2 LED Backlight Circuit Characteristics............................................................................................................................. 6
5.3 Power On/Off Sequence.................................................................................................................................................6
6. LVDS Signal timing characteristic...............................................................................................6
6.1 Electrical characteristics................................................................................................................................................. 6
6.2 LVDS input timing...........................................................................................................................................................7
7. Optical Characteristics..................................................................................................................8
8. LCD Module Design and Handling Precautions.........................................................................9
9. CTP Mounting Instructions.........................................................................................................10
Warranty..................................................................................................................................... 11
URL: www.topwaydisplay.com
Document Name:LMT101ENMFWD-NAC-1-Manual-Rev0.1.doc
www.topwaysz.com
Page: 2 of 11
TOPWAY
LCD Module User Manual
LMT101ENMFWD-NAC-1
1. General Specification
Screen Size(Diagonal) :
10.1”
Active Area :
222.72 x 125.28 (mm)
Number of dots :
1024 (RGB) x 600
Pixel Pitch :
0.2175 x 0.2088 (mm)
Color Depth:
262k colors
Display Technology :
a-Si TFT active matrix
Display Mode :
Normal White, Transmissive
Display Interface :
LVDS 18bit
Viewing Direction :
6 o’clock(Gray scale Inversion) (*1)
12 o’clock (*2)
Touch Panel :
Capacitive
Surface Treatment :
Anti-Glare(Cover glass)
Touch Interface:
USB
Operating Temperature :
-20 ~ +70°C
Storage Temperature :
-30 ~ +80°C
Note:
*1. For saturated color display content (eg. pure-red, pure-green, pure-blue or pure-colors-combinations).
*2. For “color scales” display content.
2. Block Diagram
D+,D-,GND,5V
Capacitive Touch Panel
BL_VI, BL_GND
Backlight
BL_EN, BL_ADJ
1024 x 600 pixels
Source Driver
RX0+,RX0-,RX1+,RX1-
RX2+, RX2-, RXC+, RXC-
LVDS interface
LR, UD
Power Circuit
VCC_IN, GND
URL: www.topwaydisplay.com
Document Name:LMT101ENMFWD-NAC-1-Manual-Rev0.1.doc
www.topwaysz.com
Page: 3 of 11
TOPWAY
LCD Module User Manual
LMT101ENMFWD-NAC-1
3. Terminal Function
3.1 K1 LVDS Terminal (STARCONN 076B20-0048RA-G4 or Equivalent)
Pin No. Pin Name
IO
Descriptions
1
NC
-
No connection
2
NC
-
No connection
3
NC
-
No connection
4
NC
-
No connection
5
GND
Power
Ground
6
RXC+
Input
LVDS receiver negative signal clock
7
RXC-
Input
LVDS receiver positive signal clock
8
GND
Power
Ground
9
RX2+
Input
LVDS receiver negative signal channel 2
10
RX2-
Input
LVDS receiver positive signal channel 2
11
GND
Power
Ground
12
RX1+
Input
LVDS receiver negative signal channel 1
13
RX1-
Input
LVDS receiver positive signal channel 1
14
GND
Power
Ground
15
RX0+
Input
LVDS receiver negative signal channel 0
16
RX0-
Input
LVDS receiver positive signal channel 0
17
LR
Input
Display X-Flip Setting (*1)
18
UD
Input
Display Y-Flip Setting (*1)
19
VCC_IN
20
VCC_IN
Power
Positive Power Supply
Note:
*1: Selection of scanning mode
Setting of scan control input
Scanning direction
UD
LR
Low
High
Up to down, left to right(normal)
High
Low
Down to up, right to left
Low
Low
Up to down, right to left
High
High
Down to up, left to right
3.2 K2 Backlight Connector (LM123S004HTF13 or Equivalent)
Pin No. Pin Name
IO
Descriptions
1
BL_VI
Power
Positive Power Supply
2
BL_ADJ
Backlight dimming control(High actives)
Input
PWM may be used to adjust the output brightness
3
BL_EN
Backlight Driver Control
Input
BLON=Hi, Backlight Driving Booster enable
BLON=Lo, Backlight Driving Booster disable
4
BL_GND
Power
Power Supply GND (0V)
3.3 K3 Capacitive Touch Panel Terminal (Micro USB)
Pin No Pin Name
I/O
Descriptions
1
5V
Power
USB Power Supply(5V)
2
D-
I/O
USB D- signal
3
D+
I/O
USB D+ signal
4
GND
Power
Ground(0V)
5
GND
Power
Ground(0V)
URL: www.topwaydisplay.com
Document Name:LMT101ENMFWD-NAC-1-Manual-Rev0.1.doc
www.topwaysz.com
Page: 4 of 11
TOPWAY
LCD Module User Manual
LMT101ENMFWD-NAC-1
4. Absolute Maximum Ratings
Items
Symbol
Min.
Max.
Unit
Condition
Power Supply voltage
VCC_IN
2.8
+3.6
V
Backlight Supply voltage
BL_Vi
-0.3
+15.0
V
--
≤90%
%
Ta≤40 ℃
≤85%
%
40 ℃< Ta≤50 ℃
Relative Humidity(*2)
RH
≤55%
%
50 ℃< Ta≤60 ℃
≤36%
%
60 ℃< Ta≤70 ℃
≤24%
%
70 ℃< Ta≤80 ℃
Absolute Humidity
AH
--
≤70 ℃
%
Ta > 70 ℃
Operating Temperature
T OP
-20
70
℃
No Condensation
Storage Temperature
T ST
-30
80
℃
No Condensation
Note:
*1. This rating applies to all parts of the module. And should not be exceeded.
*2 Ta means the ambient temperature. It is necessary to limit the relative humidity to the specified temperature range.
Condensation on the module is not allowed.
*3. The operating temperature only guarantees operation of the circuit. The contrast, response speed,
and the other specification related to electro-optical display quality is determined at the room temperature, T OP =25 ℃
*4. Ambient temperature when the backlight is lit (reference value)
*5. Any Stresses exceeding the Absolute Maximum Ratings may cause substantial damage to the device. Functional
operation of this device at other conditions beyond those listed in the specification is not implied and prolonged
exposure to extreme conditions may affect device reliability.
5. Electrical Characteristics
5.1 Driving TFT LCD Panel
Ta=25 ℃ , GND=0V
Items
Symbol
MIN.
TYP.
MAX.
Unit
Note
Supply Voltage
VCC_IN
3.0
3.3
3.6
V
Input Signal Low Level
V IL
GND
--
0.3VCC
V
LR,UD
Voltage
High Level
V IH
0.7VCC
--
VCC
V
LR,UD
VCC Power Consumption
I VCC-IN
-
200
300
mA
*1
Note.
*1. Normal display condition
URL: www.topwaydisplay.com
Document Name:LMT101ENMFWD-NAC-1-Manual-Rev0.1.doc
www.topwaysz.com
Page: 5 of 11
TOPWAY
LCD Module User Manual
LMT101ENMFWD-NAC-1
5.2 LED Backlight Circuit Characteristics
Ta=25 ℃, BL_GND=0V
Parameter
Symbol
MIN.
TYP.
MAX.
Unit
Note
Operating Voltage
BL_VI
11.5
12.0
12.5
V
Input High Voltage
V IH
3.0
-
BL_VI
V
BL_EN, BL_ADJ
Input Low Voltage
V IL
BL_GND
-
0.3
V
BL_EN, BL_ADJ
Operating Current(*1)
I BL_VI
-
200
300
mA
BL_VI
Cautions:
Exceeding the recommended driving current could cause substantial damage to the backlight and shorten its lifetime.
Note:
*1: BL_EN=Hi, BL_ADJ=Hi;
3.3V
*2: Recommended BL_ADJ PWM Freq. is 3kHz
*3: Terminal circuit ( Fig.1 ) :
Fig.1 Terminal circuit
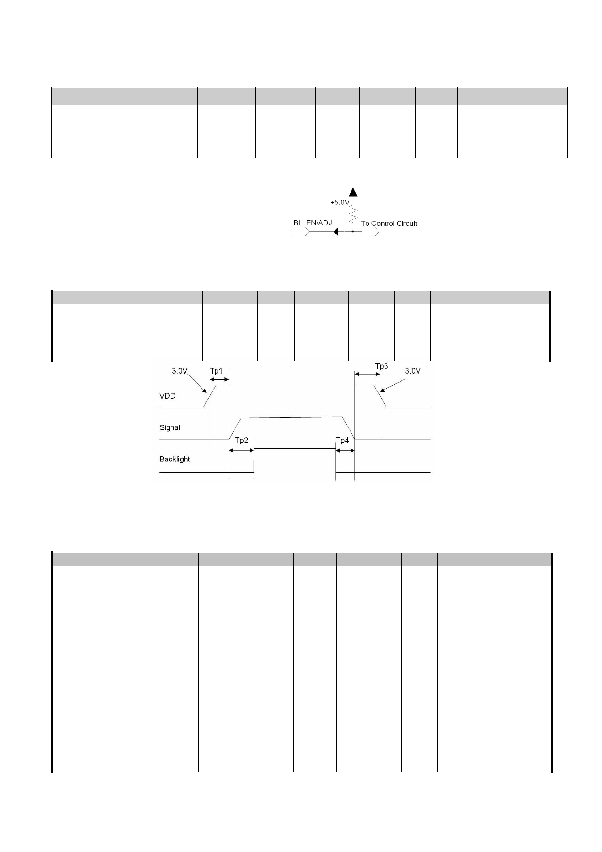
5.3 Power On/Off Sequence
Items
Symbol MIN.
TYP.
Max.
Unit Note
VCC_IN 3.0V to signal starting
Tp1
0
-
50
ms
Signal starting to backlight on
Tp2
150
-
-
ms
Signal off to VCC_IN 3.0V
Tp3
0
-
50
ms
Backlight off to signal off
Tp4
150
-
-
ms
VCC_IN
Interface Power On/Off Sequence
6. LVDS Signal timing characteristic
6.1 Electrical characteristics
Item
Symbol MIN.
TYP.
MAX.
Unit Condition
Differential input high
R XVTH
-
-
+0.1
V
R XVCOM =1.2V
Threshold voltage
Differential input low
Threshold voltage
R XVTL
-0.1
-
-
V
Input voltage range
VDD-1.2+
(Singled-end)
R XVIN
0
-
|V ID |/2
V
Differential input Common
R XVCOM |V ID |/2
Mode voltage
-
VDD-1.2
V
Differential input voltage
|V ID |
0.2
-
0.6
V
Differential input leakage
Current
R VXLIZ
-10
-
+10
uA
LVDS digital operating
Iddlvds
-
15
30
mA
Fclk=65MHz
Current
VDD=3.3v
LVDS digital stand-by
Istlvds
-
10
50
uA
Clock & all functions
Current
are stopped
URL: www.topwaydisplay.com
Document Name:LMT101ENMFWD-NAC-1-Manual-Rev0.1.doc
www.topwaysz.com
Page: 6 of 11
TOPWAY
LCD Module User Manual
LMT101ENMFWD-NAC-1
6.2 LVDS input timing
DE mode :
Item
Symbol
MIN.
TYP.
MAX.
Unit
Remark
DCLK Frequency
fclk
41.5
51.2
67.2
MHz
Horizontal display area
thd
1024
DCLK
HSD period
th
1134
1344
1400
DCLK
HSD blanking
thb+thfp
110
320
376
DCLK
Vertical display area
tvd
600
T H
VSD period
Tv
610
635
800
T H
VSD blanking
tvbp+tvfp
10
35
200
T H
URL: www.topwaydisplay.com
Document Name:LMT101ENMFWD-NAC-1-Manual-Rev0.1.doc
www.topwaysz.com
Page: 7 of 11
TOPWAY
LCD Module User Manual
LMT101ENMFWD-NAC-1
7. Optical Characteristics
Item
Symbol
Condition
MIN.
TYP.
MAX.
UNIT
Note.
θ L
9 o’clock
70
80
-
Viewing angle
θ R
3 o’clock
70
80
-
(CR ≥ 10)
degree
*2
θ T
12 o’clock
60
75
-
θ B
6 o’clock
70
80
-
T ON
Response Time
-
16
28
msec
*3
T OFF
Contrast ratio
CR
400
500
-
-
Normal
x
0.263
0.313
0.363
-
*1
Color chromaticlty White
θ=0 o
y
0.279
0.329
0.379
-
Luminance
L
-
300
-
cd/m 2
*4
Luminance uniformity
Y U
70
80
-
%
*4
Note:
*1. Definition of Contrast Ratio
The contrast ratio could be calculate by the following expression:
Contrast Ratio (CR) = Luminanc with all pixels white / Luminance with all pixels black
*2 Definition of Viewing Angle
*3 Definition of response time
*4 Definition of Luminance Uniformity
Luminance uniformity (Lu)=
Min. Luminance form pt1~pt9 / Max Luminance form Pt1~pt9
URL: www.topwaydisplay.com
Document Name:LMT101ENMFWD-NAC-1-Manual-Rev0.1.doc
www.topwaysz.com
Page: 8 of 11
TOPWAY
LCD Module User Manual
LMT101ENMFWD-NAC-1
8. LCD Module Design and Handling
8. 液晶显示模块设计和使用须知
Precautions
- Please ensure V0, VCOM is adjustable, to enable LCD - 请注意 V0, VCOM 的设定, 以确保液晶显示模块在不同
module get the best contrast ratio under different
的使用温度下以及在不同的视角和位置观察模块显
temperatures, view angles and positions.
示,均能达到最佳对比度,请务必将应用电路上设置
为对比度可调。
- Normally display quality should be judged under the - 请注意液晶显示模块的显示品质判定是指在正常对比
best contrast ratio within viewable area. Unexpected
度下以及视窗(V.A)范围内进行的,非正常对比度下液
display pattern may come out under abnormal contrast
晶可能会出现非预期的显示不良,应注意区分。
ratio.
- Never operate the LCD module exceed the absolute - 请勿在最大额定值以外使用液晶显示模块。
maximum ratings.
- Never apply signal to the LCD module without power - 请勿在没有接通电源的条件下,给液晶显示模块输送
supply.
信号。(禁止热插拔)
( No Hot-plugging )
- WARNING! Be aware of (if any) frame grounding of the - 警告!使用前需评估液晶显示模块的金属框架/壳体地
LCD Module connection with the system which may
(如有)与整机关系和安全性(如:漏电安全性,等)。
cause safety issue(e.g. electric shock,etc).
- Keep signal line as short as possible to reduce external - 请尽可能缩短信号线的连接,以避免对液晶显示模块
noise interference.
的信号干扰。
- IC chip (e.g. TAB or COG) is sensitive to light. Strong - 集成电路因 IC 芯片(如 TAB 或 COG)对紫外线极为敏
light might cause malfunction. Light sealing structure
感,强光环境下可能会引起液晶显示模块功能失效,
casing is recommended.
故应采用不透光的外壳。
- Make sure there is enough space (with cushion) - 请在液晶显示模块与外壳之间保留足够的空间(可使用
between case and LCD panel, to prevent external force
衬垫),以缓冲外力对液晶显示模块的损坏或因受力不
passed on to the panel; otherwise that may cause
均而产生的显示不匀等异常现象。
damage to the LCD and degrade its display result.
- 避免液晶显示屏在某一画面下长时间点亮,否则有出
- Avoid showing a display pattern on screen for a long
现残影的风险;请通过软件每隔一段时间改变一次画
time (continuous ON segment).
面。
- LCD module reliability may be reduced by temperature - 液晶显示模块的可靠性可能因温度冲击而降低。
shock.
- When storing and operating LCD module, avoids - 请勿在阳光直射、高湿、高温或低温下储存和使用液
exposure to direct sunlight, high humidity, high or low
晶显示模块,这将造成液晶显示模块的损坏或失效。
temperature. They may damage or degrade the LCD
module.
- Never leave LCD module in extreme condition (max./min - 请勿在极限环境(最大/最小存储/工作温度)下使用或
storage/operate temperature) for more than 48hr.
放置液晶显示模块超过 48 小时以上。
- Recommend LCD module storage conditions is - 液晶显示模块建议存储条件为: 0 C~40 C <80%RH 。
0 C~40 C <80%RH.
- LCD module should be stored in the room without acid, - 请勿让液晶显示模块存储于带有 酸性, 碱性, 有害气
alkali and harmful gas.
体环境之中。
- Avoid dropping & violent shocking during - 在运输过程中, 请勿让液晶显示模块跌落与猛烈震动,
transportation, and no excessive pressure press,
同时避免 异常挤压, 高湿度, 与阳光照射.
moisture and sunlight.
- LCD module can be easily damaged by static - 液晶显示模块极易受静电损坏,请务必保证液晶显示
electricity. Please maintain an optimum anti-static
模块在防静电的工作环境中使用或保存。(如: 烙铁正
working environment to protect the LCD module. (eg.
确接地,等)
ground the soldering irons properly)
- Be sure to ground the body when handling LCD - 拿取液晶显示模块时需注意操作人员的接地情况。
module.
- Only hold LCD module by its sides. Never hold LCD - 请手持液晶显示模块的边沿取放模块,防止热压纸或
module by applying force on the heat seal or TAB.
TAB 部位受力。
- When soldering, control the temperature and duration - 焊接液晶模块时,请注意控制烙铁的温度、焊接时
avoid damaging the backlight guide or diffuser which
间,以免烫坏导光板或偏光片,导致显示不匀等不良
might degrade the display result such as uneven
现象发生。
display.
URL: www.topwaydisplay.com
Document Name:LMT101ENMFWD-NAC-1-Manual-Rev0.1.doc
www.topwaysz.com
Page: 9 of 11
TOPWAY
LCD Module User Manual
LMT101ENMFWD-NAC-1
- Never let LCD module contact with corrosive liquids, - 请勿使用洗板水等腐蚀性液体接触液晶模块,以免腐
which might cause damage to the backlight guide or
蚀导光板或模块电路。
the electric circuit of LCD module.
- Only clean LCD with a soft dry cloth, Isopropyl Alcohol - 仅可使用柔软的干布, 异丙醇或乙醇清洁液晶屏表
or Ethyl Alcohol. Other solvents (e.g. water) may
面,其他任何溶剂(如:水)都有可能损坏液晶模块。
damage the LCD.
- Never add force to components of LCD module. It may - 请勿挤压液晶显示模块上的元器件,以避免产生潜在
cause invisible damage or degrade the module's
的损坏或失效而影响产品可靠性。
reliability.
- When mounting LCD module, please make sure it is - 装配液晶显示模块时,请务必注意避免液晶显示模块
free from twisting, warping and bending.
的扭曲或变形。
- Do not add excessive force on surface of LCD, which - 请勿挤压液晶显示屏表面,这将导致显示颜色的异
may cause the display color change abnormally.
常。
- LCD panel is made with glass. Any mechanical shock - 液晶屏由玻璃制作而成,任何机械碰撞(如从高处跌
(e.g. dropping from high place) will damage the LCD
落)均有可能损坏液晶显示模块。
module.
- Protective film is attached on LCD screen. Be careful - 液晶屏表面带有保护膜, 揭除保护膜时需要注意可能
when peeling off this protective film, since static
产生的静电。
electricity may be generated.
- Polarizer on LCD gets scratched easily. If possible, do - 因液晶显示屏表面的偏光片极易划伤,安装完成之前
not remove LCD protective film until the last step of
请尽量不要揭下保护膜。
installation.
- When peeling off protective film from LCD, static - 请缓慢揭除保护膜,在此过程中液晶显示屏上可能会
charge may cause abnormal display pattern. The
产生静电线,此为正常情况,可在短时间内消失。
symptom is normal, and it will turn back to normal in a
short while.
- LCD panel has sharp edges, please handle with care.
- 请注意避免被液晶显示屏的边缘割伤。
- Never attempt to disassemble or rework LCD module.
- 请不要试图拆卸或改造液晶显示模块。
- If display panel is damaged and liquid crystal - 当液晶显示屏出现破裂, 内部液晶液体可能流出; 相
substance leaks out, be sure not to get any in your
关液体不可吞吃, 绝对不可接触嘴巴, 如接触到皮肤
mouth, if the substance comes into contact with your
或衣服, 请使用肥皂与清水彻底清洗.
skin or clothes promptly wash it off using soap and
water.
9. CTP Mounting Instructions
9. 电容触摸屏安装指导
9.1 Surface Mounting (Figure 1)
9.1 嵌入安装(附图 1)
- As the CTP assembling on the countersink area with - 客户面框应具有使用双面胶粘贴 CTP 的结构沉台面,
double side adhesive.The countersink area should be
其粘贴面要求平整且洁净无污以保证粘贴牢靠.
flat and clean to ensure the double side adhesive
installation result.
- 考虑到制作误差,建议面框与 CTP 盖板之间四周留有
- The Bezel is recommend to keep a gap ( ≥ 0.3mm each
≥0.3mm 间隙.
side) around the cover lens for tolerance.
- 建议必要时在背面提供垫有胶垫附加支架(例如无安装
- It is recommended to provide an additional support
结构的 TFT 模块),应仅利用适当支撑以保持模块位
bracket with gasket for backside support when
置.
necessary (e.g.
TFT module without mounding
structure). They should only provide appropriate - 安装结构应具有足够的强度,以防止外部不均匀力或
support and keep the module in place.
扭曲力作用到模块上。
- The mounting structure should be strong enough to
prevent external uneven force or twist act onto the
module
URL: www.topwaydisplay.com
Document Name:LMT101ENMFWD-NAC-1-Manual-Rev0.1.doc
www.topwaysz.com
Page: 10 of 11
TOPWAY
LCD Module User Manual
LMT101ENMFWD-NAC-1
Figure 1
9.2 Pressure sensitive adhesive tape operation
9.2 压敏胶带贴合
- For maximum bond strength, the surfaces should be
- 为达到最佳贴合效果,被贴合物应为平整,无翘曲, 无凸
flat and thoroughly cleaned.
点等;并需完全清洁干净,无灰尘,无油污,无残留物等。
- 50:50 mixture of isopropyl alcohol and water is
- 建议用异丙醇和水的 50:50 混合液清洁,
suggested.
或先用脱脂剂, 后用异丙醇和水的 50:50 混合液。
- Let dry before taping.
- Ideal tape application is accomplished when
- 表面干透后才可进行贴合。
temperature is between 21° C and 38°C.Initial tape
- 理想作业环境温度为 21℃~38℃。
application to surfaces at temperatures below 10°C is
不建议在 10℃ 或以下的环境温度下作业。
not recommended.
- Alignment jig should be applied for objects alignment
- 撕去离型纸后应尽早贴合, 避免污染胶带表面。
- Pressing jig surface should be fine enough to prevent
- 建议使用治具定位, 一次贴正。(二次贴合可能会影响效
uneven pressure onto the display module.
果)初压治具需要注意平整, 避免压破模块或产生变型。
- General initial tape application pressure is 15PSI
(0.1N/mm²) for 5~10sec(operating pressure can be
- 一般初压时用不小于 15PSI (0.1N/mm²)的压力并保持
calculated with the tape surface area)
5~10 秒(请使用胶带面积运算实际组装所需压力)。
- The bond is allowed to dwell 72 hr (100% bond typical
build). (note: 20min about 50%; 1hr about 70%; 24hr
- 初压后一般需在常温下静置(避免受力)72hr 以达到最佳
about 90%)
贴合效果(100%)。(注: 20min 约 50%; 1hr 约 70%; 24hr
- Consult manufacturer ’ s directions for use and
约 90%)
precautions when using cleaning solvents.
- 详细请参阅胶带供应商的使用说明与清洁建议。
Warranty
This product has been manufactured to our company’s specifications as a part for use in your company’s general
electronic products. It is guaranteed to perform according to delivery specifications. For any other use apart from
general electronic equipment, we cannot take responsibility if the product is used in medical devices, nuclear power
control equipment, aerospace equipment, fire and security systems, or any other applications in which there is a direct
risk to human life and where extremely high levels of reliability are required. If the product is to be used in any of the
above applications, we will need to enter into a separate product liability agreement.
- We cannot accept responsibility for any defect, which may arise form additional manufacturing of the product
(including disassembly and reassembly), after product delivery.
- We cannot accept responsibility for any defect, which may arise after the application of strong external force to the
product.
- We cannot accept responsibility for any defect, which may arise due to the application of static electricity after the
product has passed our company’s acceptance inspection procedures.
- When the product is in CCFL models, CCFL service life and brightness will vary according to the performance of the
inverter used, leaks, etc. We cannot accept responsibility for product performance, reliability, or defect, which may
arise.
- We cannot accept responsibility for intellectual property of a third part, which may arise through the application of
our product to our assembly with exception to those issues relating directly to the structure or method of
manufacturing of our product.
URL: www.topwaydisplay.com
Document Name:LMT101ENMFWD-NAC-1-Manual-Rev0.1.doc
www.topwaysz.com
Page: 11 of 11
≥