LMT104ENEFWA-NNC
LCD Module User Manual
Prepared by:
Checked by:
Approved by:
Wang Gang
Date: 2025-03-10
Date:
Date:
Rev. Descriptions
Edit
Release Date
0.1
Preliminary
Gong huimei 2023-09-14
0.2
Revise Outline and Typing Correction
Wang Gang
2025-03-10
URL: www.topwaydisplay.com
Document Name: LMT104ENEFWA-NNC-Manual-Rev0.2.doc
Page: 1 of 15
TOPWAY
LCD Module User Manual
LMT104ENEFWA-NNC
Table of Content
1. General Specification .................................................................................................................. 3
2. Block Diagram..............................................................................................................................3
3. Input/Output Terminals............................................................................................................... 4
3.1 K1 (TFT LCD Panel).......................................................................................................................................................4
3.2 K2 (Backlight connector).................................................................................................................................................4
3.3 K3 (TP FPC)................................................................................................................................................................... 4
4. Absolute Maximum Ratings........................................................................................................5
5. Electrical Characteristics ............................................................................................................6
5.1 Driving TFT LCD Panel...................................................................................................................................................6
5.2 Driving Backlight.............................................................................................................................................................7
5.3 Power On/Off Sequence.................................................................................................................................................7
6. AC Characteristics .......................................................................................................................8
6.1 Timing Conditions...........................................................................................................................................................8
6.2 Data Input Timing Parameter Setting............................................................................................................................. 9
6.3 LVDS data mapping........................................................................................................................................................9
7. Optical Characteristics ..............................................................................................................10
8. LCD Module Design and Handling Precautions..................................................................... 13
9. RTP Mounting Instructions........................................................................................................14
Warranty......................................................................................................................................... 15
URL: www.topwaydisplay.com
Document Name: LMT104ENEFWA-NNC-Manual-Rev0.2.doc
Page: 2 of 15
TOPWAY
LCD Module User Manual
LMT104ENEFWA-NNC
1. General Specification
Screen Size(Diagonal) :
10.4 ″
Active Area :
211.20x158.40 (mm)
Number of dots :
800(RGB) x 600
Dot Pitch :
0.264x0.264 (mm)
Color Depth:
262k colors
Display Technology :
a-Si TFT active matrix
Display Mode :
SFT, Transmissive, Normal Black
Outline Dimension :
236.00x176.90x7.52 (MAX)(mm)
(see attached drawing for details)
Display Interface :
LVDS 18 bits
Viewing Direction :
Full
Touch Panel :
Resistive Touch Panel
Surface Treatment :
Anti-Glare
Touch Interface:
Passive 4wires RTP Touch Interface
Operating Temperature :
-20 ~ +70°C
Storage Temperature :
-30 ~ +80°C
2. Block Diagram
X1, X2, Y1, Y2
Touch Panel
800(RGB) x 600 pixels
(SVGA)
Source Driver
IN0+,IN0-
IIN1+,IN1-
IN2+,IN2-
LVDS Interface
Power Circuit
CLK+,CLK-
VDD,GND
LEDA, LEDK
Backlight
URL: www.topwaydisplay.com
Document Name: LMT104ENEFWA-NNC-Manual-Rev0.2.doc
Page: 3 of 15
TOPWAY
LCD Module User Manual
LMT104ENEFWA-NNC
3. Input/Output Terminals
3.1 K1 (TFT LCD Panel)
Pin No. Pin Name
IO
Descriptions
1
VDD
Power
Power Supply
2
3
GND
Power
Ground
4
5
IN0-
Input
LVDS receiver negative signal channel 0
6
IN0+
Input
LVDS receiver positive signal channel 0
7
GND
Power
Ground
8
IN1-
Input
LVDS receiver negative signal channel 1
9
IN1+
Input
LVDS receiver positive signal channel 1
10
GND
Power
Ground
11
IN2-
Input
LVDS receiver negative signal channel 2
12
IN2+
Input
LVDS receiver positive signal channel 2
13
GND
Power
Ground
14
CLK-
Input
LVDS receiver negative signal clock
15
CLK+
Input
LVDS receiver positive signal clock
16
GND
Power
Ground
17
NC
18
-
No connection
19
GND
20
Power
Ground
3.2 K2 (Backlight connector)
Pin No. Pin Name
IO
Descriptions
Wire Color
1
LEDA
Power
LED driving anode (high voltage)
Red
2
LEDK
Power
LED driving cathode (low voltage)
White
3.3 K3 (TP FPC)
No.
Symbol
IO
Descriptions
Remark
1
Y2
I
Down Side sense Terminal
2
X1
I
Left Side sense Terminal
3
Y1
I
Up Side sense Terminal
4
X2
I
Right Side sense Terminal
Note1: I/O definition: I---Input, O---Output, P---Power/Ground, N---No connection
Note2: All of the GND pins should be connected to the system ground.
URL: www.topwaydisplay.com
Document Name: LMT104ENEFWA-NNC-Manual-Rev0.2.doc
Page: 4 of 15
TOPWAY
LCD Module User Manual
LMT104ENEFWA-NNC
4. Absolute Maximum Ratings
GND=0V, T OP =25 ° C
Items
Symbol
Min.
Max.
Unit
Condition
Power Voltage
VDD
-0.3
+3.96
V
GND = 0V
Operating Temperature
T OP
-20
+70
° C
No Condensation
Storage Temperature
T ST
-30
+80
° C
No Condensation
Absolute Maximum Ratings chart
Note1: Power voltage include all input data.
Note2: Ta means the ambient temperature. It is necessary to limit the relative humidity to the specified
temperature range. Condensation on the module is not allowed.
Note3: The absolute maximum rating values of this product are not allowed to be exceeded at any times. A
module should be used with any of the absolute maximum ratings exceeded, the characteristics of the
module may not be recovered, or in an extreme condition, the module may be permanently destroyed.
URL: www.topwaydisplay.com
Document Name: LMT104ENEFWA-NNC-Manual-Rev0.2.doc
Page: 5 of 15
TOPWAY
LCD Module User Manual
LMT104ENEFWA-NNC
5. Electrical Characteristics
5.1 Driving TFT LCD Panel
GND=0V, V DD =3.3V, T OP =25 ° C
Items
Symbol MIN. TYP. MAX. Unit
Note
Supply Voltage
VDD
3.0
3.3
3.6
V
Include ripple
LVDS Differential input
R xVTH
-
-
+37
mV
high threshold
LVDS Differential input low
R xVTL
-
mV
threshold
-37
-
Differential input voltage
| V ID |
0.1
-
0.4
V
R XVCM +1/2*|V ID | ≤ 1650mV
LVDS input common mode voltage
R xVCM
600 1200 1300 mV
R XVCM -1/2*|V ID | ≥ 400mV
VDD Power Consumption
60Hz
P VDD
-
435
-
mW white pattern
VDD rush current
I rush
-
-
1.5
A
Note1: LVDS DC characteristics.
Note2: Inrush current test condition.
URL: www.topwaydisplay.com
Document Name: LMT104ENEFWA-NNC-Manual-Rev0.2.doc
Page: 6 of 15
TOPWAY
LCD Module User Manual
LMT104ENEFWA-NNC
5.2
Driving Backlight
T OP =25 ° C
Parameter
Symbol
MIN.
TYP.
MAX.
Unit
Note
Forward Current
I F
-
120
130
mA
Forward Current Voltage
V F
16.8
18.0
19.2
V
Backlight Power Consumption
W BL
-
2160
-
mW
LED life time
-
30000
50000
-
Hrs
Note 1: The figure below shows the connection of backlight LED.
Note2: I F is defined for total channel. One LED: I F (1/6) =20mA.
Note3: If LED is driven by high current, high ambient temperature & humidity condition. The life
time of LED will be reduced.
Note4: Operating life means brightness goes down to 50% of initial brightness. Typical operating
life time is estimated data.
5.3
Power On/Off Sequence
Items
Symbol
MIN.
TYP.
MAX.
Unit
Note
VDD 10% to VDD 90%
Tp0
1
-
5
ms
VDD to signal starting
Tp1
20
-
50
ms
Signal starting to backlight on
Tp2
200
-
-
ms
Signal off to VDD
Tp3
50
-
100
ms
Backlight off to signal off
Tp4
200
-
-
ms
To next VDD
Tp5
2
-
-
S
Power On/Off Sequence
Note1: The low level of these signals and analog powers are GND level.
Note2: All of the power and signals should be kept at GND level before power on. If there are residual
voltages on them, the LCD might not work properly.
Note3: LEDA/K is the voltage applied to backlight. Keep it turned off until the display has stabilized.
URL: www.topwaydisplay.com
Document Name: LMT104ENEFWA-NNC-Manual-Rev0.2.doc
Page: 7 of 15
TOPWAY
LCD Module User Manual
LMT104ENEFWA-NNC
6. AC Characteristics
6.1 Timing Conditions
Item
Symbol
MIN.
TYP.
MAX.
Unit Condition
Dclk Frequency
R XFCLK
33.1
-
62.4
MHz
|VID| = 200mV
Input Data Skew Margin
T RSKM
-0.2
-
0.2
UI
RxVCM = 1.2V
1UI=1/(RxFCLKx7)
Clock high time
T LVCH
-
3.5/(7*RXFCLK)
-
ns
Clock low time
T LVCL
-
3.5/(7*RXFCLK)
-
ns
PLL wake-up time
T emPLL
-
-
150
us
AC characteristics Timing
URL: www.topwaydisplay.com
Document Name: LMT104ENEFWA-NNC-Manual-Rev0.2.doc
Page: 8 of 15
TOPWAY
LCD Module User Manual
LMT104ENEFWA-NNC
6.2 Data Input Timing Parameter Setting
Item
Symbol
MIN.
TYP.
MAX.
Unit
Condition
Dclk Frequency
Fclk
33.1
39.6
62.4
MHz
Tclk=1/Fclk
Horizontal Horizontal total
TH
890
1000
1300
Tclk
section
Horizontal blanking
THC
90
200
500
Tclk
Valid Data Width
THD
800
Tclk
Vertical
Vertical total
TV
620
660
800
TH
section
Vertical blanking
TVC
20
60
200
TH
Valid Data Width
TVD
600
TH
Frame Rate
F
60
HZ
Data Input Timing
6.3 LVDS data mapping
LVDS data mapping (VESA standard)
URL: www.topwaydisplay.com
Document Name: LMT104ENEFWA-NNC-Manual-Rev0.2.doc
Page: 9 of 15
TOPWAY
LCD Module User Manual
LMT104ENEFWA-NNC
7. Optical Characteristics
Ta=25 ℃
Item
Symbol Condition Min
TYP.
MAX.
UNIT
Note.
θT
78
88
-
θB
78
88
-
View Angles
CR ≥ 10
Degree Note 2 , 3
θL
78
88
-
θR
78
88
-
Contrast Ratio
CR
θ=0°
700
1000
-
-
Note3
Response Time
T ON
25 ℃
-
35
45
ms
Note4
T OFF
X
0.255 0.305 0.355
White
Y
0.285 0.335 0.385
X
0.549 0.599 0.649
Red
Y
Backlight
0.273 0.323 0.373
Note1,5
Chromaticity
X
is on
0.285 0.335 0.385
Green
Y
0.543 0.593 0.643
X
0.102 0.152 0.202
Blue
Y
0.065 0.115 0.165
Uniformity
U
-
75
80
-
%
Note6
NTSC
-
-
45
50
-
%
Note 5
Luminance
L
-
-
300
-
cd/m 2 Note7
Test Conditions:
1. I F = 120mA, and the ambient temperature is 25 ℃ .
2. The test systems refer to Note1 and Note2.
URL: www.topwaydisplay.com
Document Name: LMT104ENEFWA-NNC-Manual-Rev0.2.doc
Page: 10 of 15
TOPWAY
LCD Module User Manual
LMT104ENEFWA-NNC
Note1: Definition of optical measurement system
The optical characteristics should be measured in dark room. The optical characteristics are measured at the
center point of the LCD screen.
Measurement Set Up
Note2: Definition of viewing angle range and measurement system. Viewing angle is measured at
the center point of the LCD
Measurement viewing angle
Note3: Definition of contrast ratio
Note4: Definition of Response time
The response time is defined as the LCD optical switching time interval between “White” state and
“Black” state. Rise time (T r ) is the time between photo detector output intensity changed from 10% to
90%. And fall time (T f ) is the time between photo detector output intensity changed from 90% to 10%.
URL: www.topwaydisplay.com
Document Name: LMT104ENEFWA-NNC-Manual-Rev0.2.doc
Page: 11 of 15
TOPWAY
LCD Module User Manual
LMT104ENEFWA-NNC
Response Time Testing
Note5: Definition of color chromaticity (CIE1931)
Color coordinates measured at center point of LCD.
Note6: Definition of Luminance Uniformity
Active area is divided into 9 measuring areas (Refer Fig.5). Every measuring point is placed at the
center of each measuring area.
Luminance Uniformity (U) = Lmin/ Lmax
Lmax: The measured Maximum luminance of all measurement position.
Lmin: The measured Minimum luminance of all measurement position.
L-------Active area length; W----- Active area width
Luminance Uniformity Measurement Locations (9 points)
Note7: Definition of Luminance :
Measure the luminance of white state at center point.
URL: www.topwaydisplay.com
Document Name: LMT104ENEFWA-NNC-Manual-Rev0.2.doc
Page: 12 of 15
TOPWAY
LCD Module User Manual
LMT104ENEFWA-NNC
8. LCD Module Design and
8. 液晶显示模块设计和使用须知
Handling Precautions
- Please ensure V0, VCOM is adjustable, to enable LCD module get
- 请注意 V0, VCOM 的设定, 以确保液晶显示模块在不同
the best contrast ratio under different temperatures, view angles
的使用温度下以及在不同的视角和位置观察模块显
and positions.
示,均能达到最佳对比度,请务必将应用电路上设置
为对比度可调。
- Normally display quality should be judged under the best contrast
- 请注意液晶显示模块的显示品质判定是指在正常对比
ratio within viewable area. Unexpected display pattern may com out
度下以及视窗(V.A)范围内进行的,非正常对比度下液
under abnormal contrast ratio.
晶可能会出现非预期的显示不良,应注意区分。
- Never operate the LCD module exceed the absolute maximum
- 请勿在最大额定值以外使用液晶显示模块。
ratings.
- Never apply signal to the LCD module without power supply.
- 请勿在没有接通电源的条件下,给液晶显示模块输送
( No Hot-plugging )
信号。(禁止热插拔)
- WARNING! Be aware of (if any) frame grounding of the LCD
- 警告!使用前需评估液晶显示模块的金属框架/壳体地
Module connection with the system which may cause safety
(如有)与整机关系和安全性(如:漏电安全性,等)。
issue(e.g. electric shock,etc).
- Keep signal line as short as possible to reduce external noise
- 请尽可能缩短信号线的连接,以避免对液晶显示模块
interference.
的信号干扰。
- IC chip (e.g. TAB or COG) is sensitive to light. Strong light might
- 集成电路因 IC 芯片(如 TAB 或 COG)对紫外线极为敏
cause malfunction. Light sealing structure casing is recommended.
感,强光环境下可能会引起液晶显示模块功能失效,
故应采用不透光的外壳。
- Make sure there is enough space (with cushion) between case and
- 请在液晶显示模块与外壳之间保留足够的空间(可使用
LCD panel, to prevent external force passed on to the panel;
衬垫),以缓冲外力对液晶显示模块的损坏或因受力不
otherwise that may cause damage to the LCD and degrade its
均而产生的显示不匀等异常现象。
display result.
- Avoid showing a display pattern on screen for a long time
- 避免液晶显示屏在某一画面下长时间点亮,否则有出
(continuous ON segment).
现残影的风险;请通过软件每隔一段时间改变一次画
- LCD module reliability may be reduced by temperature shock.
面。
- When storing and operating LCD module, avoids exposure to direct
- 液晶显示模块的可靠性可能因温度冲击而降低。
sunlight, high humidity, high or low temperature. They may damage
- 请勿在阳光直射、高湿、高温或低温下储存和使用液
or degrade the LCD module.
晶显示模块,这将造成液晶显示模块的损坏或失效。
- Never leave LCD module in extreme condition (max./min
- 请勿在极限环境(最大/最小存储/工作温度)下使用或
storage/operate temperature) for more than 48hr.
放置液晶显示模块超过 48 小时以上。
- Recommend LCD module storage conditions is 0 ℃ ~40 ℃ - 液晶显示模块建议存储条件为: 0 ℃ ~40 ℃ <80%RH 。
<80%RH.
- LCD module should be stored in the room without acid, alkali and
- 请勿让液晶显示模块存储于带有 酸性, 碱性, 有害气
harmful gas.
体环境之中。
- Avoid dropping & violent shocking during transportation, and no
- 在运输过程中, 请勿让液晶显示模块跌落与猛烈震动,
excessive pressure press, moisture and sunlight.
同时避免 异常挤压, 高湿度, 与 阳光照射
- LCD module can be easily damaged by static electricity. Please
- 液晶显示模块极易受静电损坏,请务必保证液晶显示
maintain an optimum anti-static working environment to protect the
模块在防静电的工作环境中使用或保存。(如: 烙铁正
LCD module. (eg. ground the soldering irons properly)
确接地,等)
- Be sure to ground the body when handling LCD module.
- 拿取液晶显示模块时需注意操作人员的接地情况。
- Only hold LCD module by its sides. Never hold LCD module by
- 请手持液晶显示模块的边沿取放模块,防止热压纸或
applying force on the heat seal or TAB.
TAB 部位受力。
- When soldering, control the temperature and duration avoid
- 焊接液晶模块时,请注意控制烙铁的温度、焊接时
damaging the backlight guide or diffuser which might degrade the
间,
display result such as uneven display.
以免烫坏导光板或偏光片,导致显示不匀等不良现象
- Never let LCD module contact with corrosive liquids, which might
发生。
cause damage to the backlight guide or the electric circuit of LCD
- 请勿使用洗板水等腐蚀性液体接触液晶模块,以免腐
module.
蚀导光板或模块电路。
- Only clean LCD with a soft dry cloth, Isopropyl Alcohol or Ethyl
- 仅可使用柔软的干布, 异丙醇或乙醇清洁液晶屏表
Alcohol. Other solvents (e.g. water) may damage the LCD.
面,其他任何溶剂(如:水)都有可能损坏液晶模块。
- Never add force to components of LCD module. It may cause
- 请勿挤压液晶显示模块上的元器件,以避免产生潜在
invisible damage or degrade the module's reliability.
的损坏或失效而影响产品可靠性。
- When mounting LCD module, please make sure it is free from
- 装配液晶显示模块时,请务必注意避免液晶显示模块
twisting, warping and bending.
的扭曲或变形。
- Do not add excessive force on surface of LCD, which may cause
- 请勿挤压液晶显示屏表面,这将导致显示颜色的异
URL: www.topwaydisplay.com
Document Name: LMT104ENEFWA-NNC-Manual-Rev0.2.doc
Page: 13 of 15
TOPWAY
LCD Module User Manual
LMT104ENEFWA-NNC
the display color change abnormally.
常。
- LCD panel is made with glass. Any mechanical shock (e.g.
- 液晶屏由玻璃制作而成,任何机械碰撞(如从高处跌
dropping from high place) will damage the LCD module.
落)均有可能损坏液晶显示模块。
- Protective film is attached on LCD screen. Be careful when peeling
- 液晶屏表面带有保护膜, 揭除保护膜时需要注意可能
off this protective film, since static electricity may be generated.
产生的静电。
- Polarizer on LCD gets scratched easily. If possible, do not remove
- 因液晶显示屏表面的偏光片极易划伤,安装完成之前
LCD protective film until the last step of installation.
请尽量不要揭下保护膜。
- When peeling off protective film from LCD, static charge may cause
- 请缓慢揭除保护膜,在此过程中液晶显示屏上可能会
abnormal display pattern. The symptom is normal, and it will turn
产生静电线,此为正常情况,可在短时间内消失。
back to normal in a short while.
- LCD panel has sharp edges, please handle with care.
- 请注意避免被液晶显示屏的边缘割伤。
- Never attempt to disassemble or rework LCD module.
- 请不要试图拆卸或改造液晶显示模块。
- If display panel is damaged and liquid crystal substance leaks out,
- 当液晶显示屏出现破裂, 内部液晶液体可能流出; 相
be sure not to get any in your mouth, if the substance comes into
关液体不可吞吃, 绝对不可接触嘴巴, 如接触到皮肤
contact with your skin or clothes promptly wash it off using soap
或衣服, 请使用肥皂与清水彻底清洗.
and water.
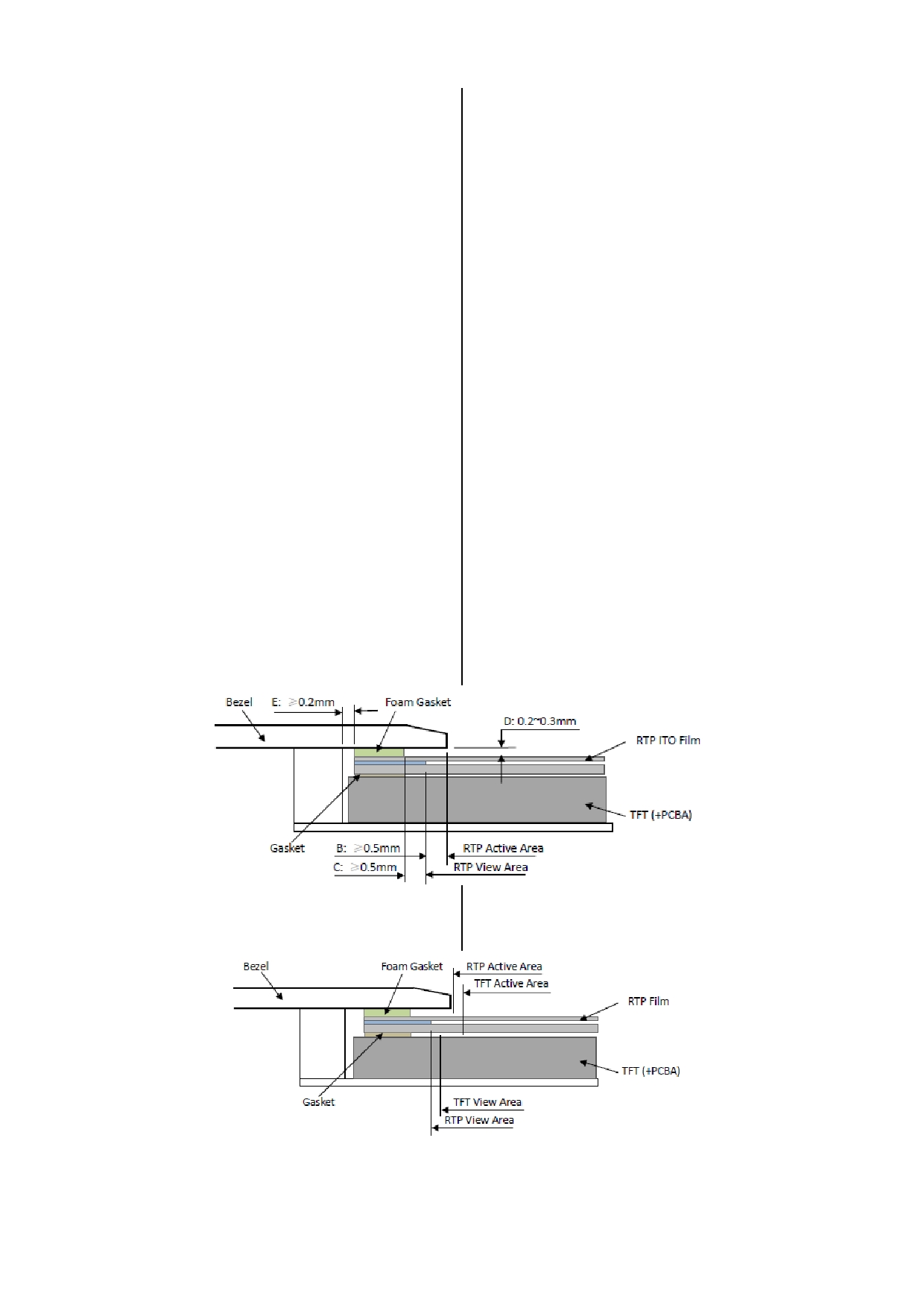
9.
RTP Mounting Instructions
9. 电阻触摸屏安装指导
- It should bezel touching the RTP Active Area (A.A.) to prevent
- 为避免面框直接压在动作区(A.A.)上造成误动作,面框
abnormal touch. It should left gab D=0.2~0.3mm in between.
与电阻触摸屏(RTP)之间应留有一定的空隙
D=0.2~0.3mm 之间.
- Outer bezel design should take care about the area outside the
- 设计面框时,要注意用面框保护触摸屏四周的非保证操
A.A. Those areas contain circuit wires which is having different
作区域,因为布线区域在此处形成一台阶,在此区域
thickness. Touching those areas could de-form the ITO film. As a
附近操作时 ITO Film 变形较大,容易导致 ITO 损坏而
result bezel the ITO film be damaged and shorten its lifetime.
降低寿命。为保护 RTP 和避免误操作,在 RTP 与面框
It is suggested to protect those areas with gasket (between the
之间垫缓冲物(Gasket),我们建议设计面框应覆盖
bezel and RTP).The suggested figures are B ≥ 0.50mm; C ≥ 0.50mm.
动作区的边缘,面框边缘到 V.A.区的距离 B≥0.50mm;
垫圈内边缘到 V.A.区的距离 C≥0.50mm.
- The bezel side wall should keep space E= 0.2 ~ 0.3mm from the
- 在设计面框与 RTP 组装时,应考虑到面框内侧与 RTP 外
RTP.
侧的间距 E≥0.2mm.
- In general design,
- 通常设计时:
RTP V.A. should be bigger than the TFT V.A.
RTP 的可视区 V.A. 应不小于 TFT 的可视区 V.A.
and RTP A.A. should be bigger than the TFT A.A.
及 RTP 的动作区 A.A. 应不小于 TFT 的动作区 A.A.
URL: www.topwaydisplay.com
Document Name: LMT104ENEFWA-NNC-Manual-Rev0.2.doc
Page: 14 of 15
TOPWAY
LCD Module User Manual
LMT104ENEFWA-NNC
Warranty
This product has been manufactured to our company’s specifications as a part for use in your company’s general
electronic products. It is guaranteed to perform according to delivery specifications. For any other use apart from
general electronic equipment, we cannot take responsibility if the product is used in medical devices, nuclear power
control equipment, aerospace equipment, fire and security systems, or any other applications in which there is a direct
risk to human life and where extremely high levels of reliability are required. If the product is to be used in any of the
above applications, we will need to enter into a separate product liability agreement.
- We cannot accept responsibility for any defect, which may arise form additional manufacturing of the product
(including disassembly and reassembly), after product delivery.
- We cannot accept responsibility for any defect, which may arise after the application of strong external force to the
product.
- We cannot accept responsibility for any defect, which may arise due to the application of static electricity after the
product has passed our company’s acceptance inspection procedures.
- When the product is in CCFL models, CCFL service life and brightness will vary according to the performance of the
inverter used, leaks, etc. We cannot accept responsibility for product performance, reliability, or defect, which may
arise.
- We cannot accept responsibility for intellectual property of a third part, which may arise through the application of
our product to our assembly with exception to those issues relating directly to the structure or method of
manufacturing of our product.
URL: www.topwaydisplay.com
Document Name: LMT104ENEFWA-NNC-Manual-Rev0.2.doc
Page: 15 of 15